Эффективность

Препарат ИМБРУВИКА продемонстрировал высокие показатели ОВ[1][2]*†

~7 из 10 пациентов остаются живы к 9 годам наблюдения[6]

Высокие показатели выживаемости и благоприятный профиль безопасности как в клинических исследованиях, так и в исследованиях применения препарата в условиях реальной клинической практики[1][2][3][4][5][6][7][8][9][10][11][12][13][14][15][16][17]

Препарат ИМБРУВИКА сохраняет жизнь ~5 из 10 пациентов и обсепечивает отсутствие прогрессирования заболевания в течение 9 лет[6]†

Высокие показатели выживаемости и благоприятный профиль безопасности как в клинических исследованиях, так и в исследованиях применения препарата в условиях реальной клинической практики[1][2][3][4][5][6][7][8][9][10][11][12][13][14][15][16][17]

Предпочтитель-ная терапия первой линии при ХЛЛ с uIGHV[9][18][19]

Препарат ИМБРУВИКА является предпочтительной терапией первой линии у пациентов с ХЛЛ с uIGHV[9][18][19]

Доказанные преимущества с точки зрения выживаемости при аберрациях гена TP53[1][4]‡

Препарат ИМБРУВИКА — единственный новый таргетный препарат с доказанным преимуществом в отношении долгосрочной выживаемости у пациентов из группы высокого риска с аберрациями гена TP53[1][4]

Опыт применения у ослабленных пациентов — до 8 лет[3]

ИМБРУВИКА — единственный новый таргетный препарат с высокими показателями выживаемости, подтвержденными 8-летним опытом применения[3]

Результаты долгосрочной выживаемости у пациентов с нормальным функциональ-ным статусом[2][20]

Были продемонстрированы результаты долгосрочной выживаемости пациентов на фоне терапии препаратом ИМБРУВИКА[2][20]

Медиана общей выживаемости у пациентов с Р/Р ХЛЛ — 
92 месяца[3]

Только применение препарата ИМБРУВИКА обеспечивает долгосрочную выживаемость у пациентов с Р/Р ХЛЛ продолжительностью до 8 лет[3]

Препарат ИМБРУВИКА в настоящее время
является предпочтительным методом лечения
всех подтипов пациентов с ХЛЛ в соответствии с российскими клиническими рекомендациями[21]

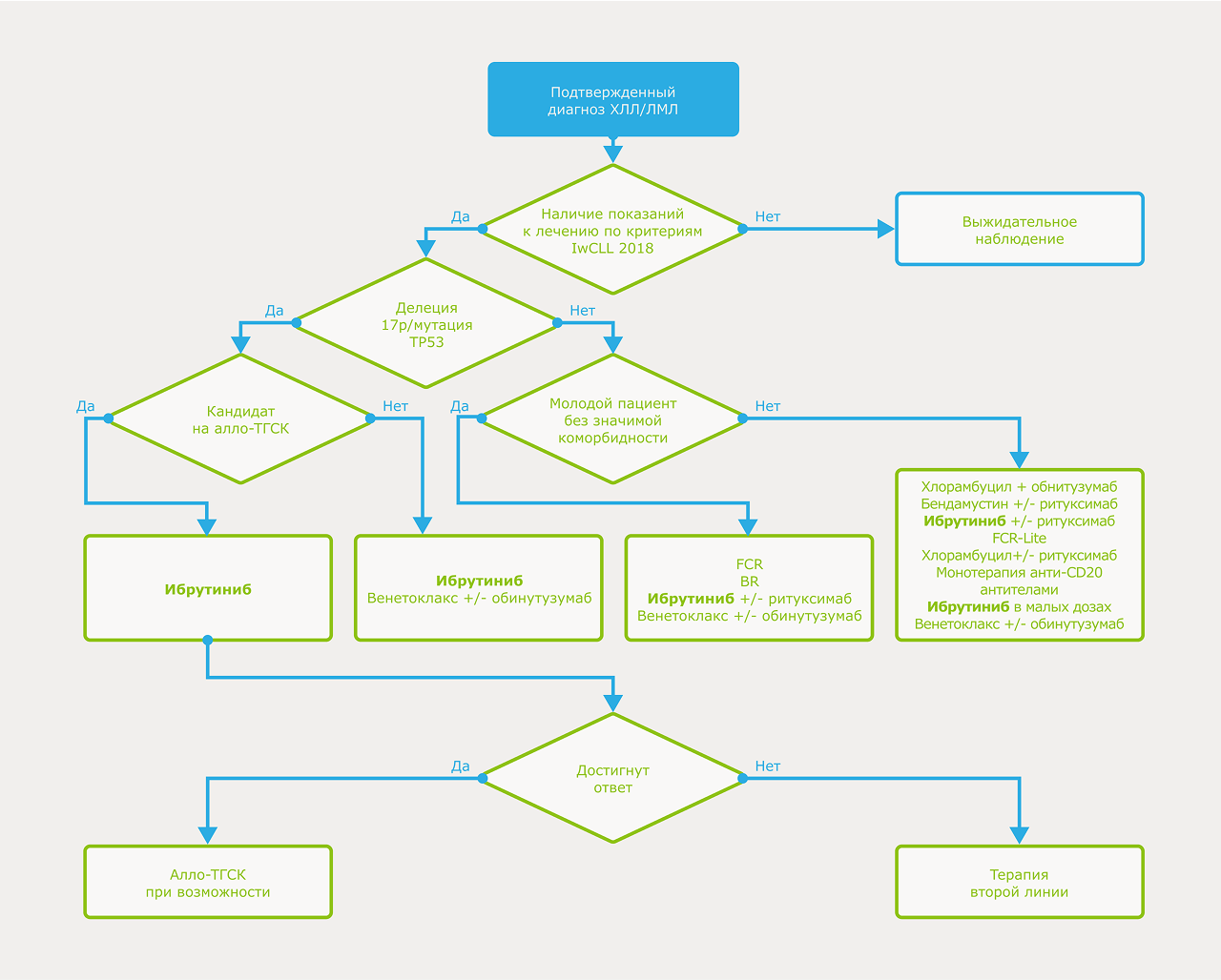
Алгоритм выбора первой линии терапии пациента с ХЛЛ/ЛМЛ

Алгоритм выбора терапии рецидива ХЛЛ/ЛМЛ

Узнать о применении препарата
ИМБРУВИКА при ХЛЛ
Изучить профиль безопасности препарата ИМБРУВИКА при прогнозируемом длительном применении

‡При периоде наблюдения продолжительностью до 95,9 месяца[4].


Clb — хлорамбуцил; ХЛЛ — хронический лимфоцитарный лейкоз; Р/Р — рецидивирующий/рефрактерный; uIGHV — немутированные гены вариабельного региона тяжелой цепи иммуноглобулина.

Источники: [1][2][3][4][5][6][7][8][9][10][11][12][13][14][15][16][17][18][19][20][21]

Использованная литература

[1] Barr PM, et al. Up to 8 years follow-up from RESONATE-2: first-line ibrutinib treatment for patients with chronic lymphocytic leukemia. Blood Adv. 2022;6(11):3440–3450
[2] Shanafelt TD, et al. Long-term outcomes for ibrutinib-rituximab and chemoimmunotherapy in CLL: updated results of the E1912 trial. Blood.2022;140(2):112–120
[3] Byrd JC, et al. Ibrutinib Treatment for First-Line and Relapsed/Refractory Chronic Lymphocytic Leukemia: Final Analysis of the Pivotal Phase 1b/2 PCYC-1102 Study. Clin Cancer Res. 2020;26(15):3918–3927
[4] Allan JN, et al. Long-term efficacy of first-line ibrutinib treatment for chronic lymphocytic leukemia (CLL) with 4 years of follow-up in patients with TP53 aberrations (del(17p) or TP53 mutation): A pooled analysis from 4 clinical trials. Oral and Poster Abstracts presented at 62nd ASH Annual Meeting & Exposition; 5-8 December 2020; all-virtual. #2219
[5] Huang Q, et al. Clinical Outcomes Among Real-World Patients with Chronic Lymphocytic Leukemia (CLL) Initiating First-Line Ibrutinib or Chemoimmunotherapy (CIT) Stratified By Risk Status:results from a US Retrospective Chart Review Study. Oral and Poster Abstracts presented at 62nd ASH Annual Meeting & Exposition; 5-8 December 2020; all-virtual. #372
[6] Burger J, et al. poster presented at EHA 2024. #P670
[7] Dreyling M, et al. Long-term outcomes with ibrutinib treatment for patients with relapsed/refractory mantle cell lymphoma: a pooled analysis of 3 clinical trials with nearly 10 years of follow-up. Hemasphere. 2022;6(5):e712
[8] Buske C, et al. Ibrutinib plus rituximab versus placebo plus rituximab for Waldenström’s macroglobulinemia: final analysis from the randomized Phase III iNNOVATE study. J Clin Oncol. 2022;40(1):52–62
[9] Eichhorst B, et al. Chronic lymphocytic leukaemia: ESMO Clinical Practice Guidelines for diagnosis, treatment and follow-up. Ann Oncol. 2021;32(1):23–3
[10] Delgado A, Guddati AK. Clinical endpoints in oncology-a primer. Am J Cancer Res. 2021;11(4);1121
[11] Driscoll JJ, Rixe O. Overall survival: still the gold standard: why overall survival remains the definitive end point in cancer clinical trials. Cancer J. 2009;15(5),401–405
[12] Le H, et al. Oncologist and patient preferences for novel agents in first-line treatment for chronic lymphocytic leukemia: commonalities and disconnects. Patient Prefer Adher. 2021;15:99–110
[13] Abrisqueta P, et al. Real-World Characteristics and Outcome of Patients Treated With Single-Agent Ibrutinib for Chronic Lymphocytic Leukemia in Spain (IBRORSLLC Study). Clin Lymphoma Myeloma Leuk. 2021;21:e985-e999
[14] Munir T, et al. Final analysis from RESONATE: up to 6 years of follow-up on ibrutinib in patients with previously treated chronic lymphocytic leukemia or small lymphocytic lymphoma. Am J Hematol. 2019;94(12):1353–1363
[15] Dartigeas, C, et al. FIRE Study: Real-World Effectiveness and Safety of Ibrutinib in Clinical Practice in Patients with CLL and MCL. Clin Hematol Int. 2022;4(3), 65–74
[16] Janssens A, et al. Effectiveness and safety of ibrutinib for chronic lymphocytic leukemia (CLL) in routine clinical practice: interim analysis (IA) of the Belgian ibrutinib real-world data (BIRD) study.Abstract presented at the 24th Congress of the European Hematology Association (EHA); 13-16 June 2019; Amsterdam, Netherlands. #PF384
[17] Имбрувика ЛП-№(005986)-(РГ-RU) от 07.04.2025
[18] García-Marco JA, et al. Update of the Grupo Español de Leucemia Linfocítica Crónica clinical guidelines of the management of chronic lymphocytic leukemia. Med Clin (Barc). 2017;148(8):381.e1-381.e9
[19] Wendtner CM, et al. Onkopedia 2023 Guidelines. Chronic lymphocytic leukaemia
[20] Shanafelt TD, et al. Ibrutinib-Rituximab or Chemoimmunotherapy for Chronic Lymphocytic Leukemia. N Engl J Med. 2019;381(5):432-443
[21] Рубрикатор ХЛЛ. https://cr.minzdrav.gov.ru/schema/134_1 Дата доступа от 6.02.2024.

СР-441578 — Июнь 2024